CE Food Additives Manufacturer High Quality 10: 1 Thyme Leaf Thymus Extract Powder

Still deciding? Get samples of $ !
Request Sample

Product Description

Basic Information
Product Name
Kanna Plant Extract Powder
Active Content
>90%
Resource
Natural
Shelf Life
>12 Months
Storage
Normal / Cool Dry Place
Certificate
Halal/Kosher/ISO9001/ISO22000
Product Description
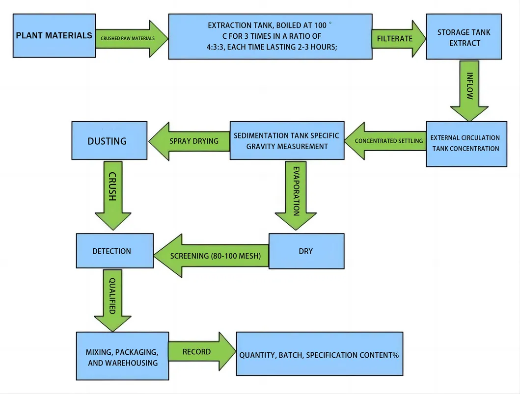
Plant extract is a product formed by using plants as raw materials, following a physical and chemical extraction and separation process to selectively obtain and concentrate one or more active ingredients in plants, without changing their structure, according to the needs of the final product being extracted. This natural extraction process ensures that the active ingredients retain their potency and effectiveness, making plant extract a valuable ingredient in various nutrition enhancers. With plant extract, businesses can enhance the nutritional value of their products while offering a natural and sustainable solution to their customers. Incorporating plant extract into formulations can provide added health benefits and appeal to consumers looking for clean label products.
Application Nutrition enhancers and herbal formulations
Cultivation Method Artificial planting
Type Herbal Extract
Used Part Root
Model Number WN-CX-J2
Specification 10:1 / 20:1 / 30:1
Appearance Fine brown powder
Particle Size 100% Pass 80 Mesh
MOQ 1kg
Packing 25kgs/fiber Drum
Frequently Asked Questions
What are your standard payment terms for orders?
We accept various payment methods including T/T, D/P, and L/C to ensure a smooth transaction process.
How long does it take for the delivery of products?
Usually, we arrange the shipment within 14 days after order confirmation.
What kind of packaging is used for the extract powder?
The standard packaging is 25 kg per bag, carton, or fiber drum, designed to maintain product integrity.
What is the shelf life and validity of your plant extracts?
Our products typically have a shelf life of 2 to 3 years when stored in recommended cool and dry conditions.
Which documents are provided for international shipping?
We provide a complete set of documents including Commercial Invoice, Packing List, Certificate of Origin, Insurance Policy, Bill of Lading, and COA.
From which ports do you usually load the cargo?
Shipments are primarily handled through major sea ports in China, such as Qingdao, Tianjin, Ningbo, and Shanghai.

Related Products